河南省新乡市豫新公证处

联系我们

CONTACT US

忆通壹世界

地址:新乡市红旗区人民东路366号3号楼111、112号

电话:0373-3053313、3063671、3063673

解放桥

地址:新乡市卫滨区解放大道(中)35号11楼

电话:0373-2048271

中原路

地址:新乡市牧野区中原路146号(中原路与和平路交叉口向西100米路北)

电话:0373-3086007

人民路

地址:新乡市卫滨区人民路天隆城18楼

电话:0373-5811112

市民中心

地址:新乡市红旗区新二街360号市民中心一楼12-13窗口

电话:0373-3063672

凤泉区

地址:新乡市凤泉区区府路新玛特商场对面(原凤泉房管局办公楼2楼)

电话:0373-3807586

热门新闻
【锦旗故事】房产难题破解记
发布时间:2026-02-06   浏览:291次

1

      “真是太感谢了!不仅顺利解决了房子的事,还省了好几万税费,这面锦旗请一定收下!”寒冬的下午,茹家兄妹将一面绣着“真诚服务,热情细致,专业高效,急人所盼”的锦旗送到豫新公证处,眼里满是感激。

      三个月前,茹父去世,留下一套婚内房产,茹母健在但身体状况不佳,沟通困难。茹家兄妹想尽快过户,却被告知手续复杂且税费高昂,尤其自建房还需缴纳不少土地受益金,让本不宽裕的家庭倍感压力。公证员李潇晓了解后,耐心安抚并主动支招:“别急,我们可以从继承入手。虽然您母亲目前无法办理手续,但可结合政策争取税费减免。”随后,她详细说明流程、材料,并主动对接房产、土地部门核实政策。不久,茹母因病去世,公证员李潇晓开通绿色通道,简化流程、全程指导,仅一周就办妥继承公证。最终过户时,原本数万元的土地受益金得以免除,茹家只支付了少量测绘费与税费。

      “没有李公证员的专业与贴心,我们不知要多花多少冤枉钱、多跑多少路!”茹家兄妹感慨道。这面锦旗如今挂在豫新公证处的墙上,见证着“公证为民”的初心。



公证员温馨提示

      豫新公证+不动产登记:此为我处开拓延伸的一项特色服务,通过与不动产登记、税务等关联部门的沟通协作,积极开展免费代办服务。办结继承公证的同时,为当事人代办不动产权证书。




普法小课堂



       继承相关法条:《中华人民共和国民法典》第六编 继承  法定继承顺序:第一千一百二十七条 遗产按照下列顺序继承:(一)第一顺序:配偶、子女、父母;(二)第二顺序:兄弟姐妹、祖父母、外祖父母。继承开始后,由第一顺序继承人继承,第二顺序继承人不继承;没有第一顺序继承人继承的,由第二顺序继承人继承。本编所称子女,包括婚生子女、非婚生子女、养子女和有扶养关系的继子女。本编所称父母,包括生父母、养父母和有扶养关系的继父母。本编所称兄弟姐妹,包括同父母的兄弟姐妹、同父异母或者同母异父的兄弟姐妹、养兄弟姐妹、有扶养关系的继兄弟姐妹。

      代位继承第一千一百二十八条 被继承人的子女先于被继承人死亡的,由被继承人的子女的直系晚辈血亲代位继承。被继承人的兄弟姐妹先于被继承人死亡的,由被继承人的兄弟姐妹的子女代位继承。代位继承人一般只能继承被代位继承人有权继承的遗产份额。

      转继承:第一千一百五十二条 继承开始后,继承人于遗产分割前死亡,并没有放弃继承的,该继承人应当继承的遗产转给其继承人,但是遗嘱另有安排的除外。


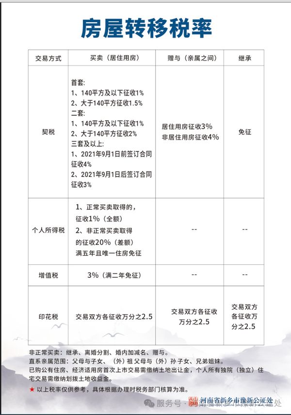
房屋转移税率清单


2

如您需要咨询或有疑问请联系我

公证员   杜娟17613071209

公证员助理   张艳丽17613071012

扫一扫更方便


2

33